對比
反轉顏色
單色
暗對比
光對比
低飽和度
高飽和度
文字
顯示連結框線
顯示標題框線
報讀工具
文字列表顯示
縮放
內容縮放
100
%
Aa
字體大小
100
%
行高
100
%
字母間距
100
%
Reset
:::
首頁
網站導覽
今日午餐
最新公告
榮譽榜
文件檔案
線上教材
學校法規
活動影片
活動照片
登入
學校簡介
校長室
教導處
總務處
會計室
人事室
導師室
幼兒園
家長專區
最新公告
:::
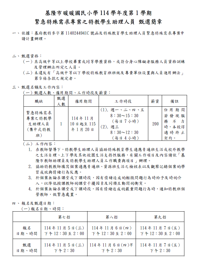
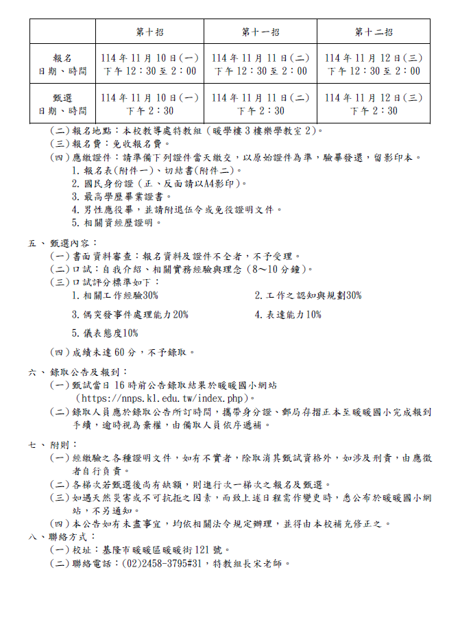
114學年度第1學期「緊急特殊需求專案之特教學生助理人員」第7招甄選簡章公告
特教組長
近期公告
2025年10月31日(星期五)
點擊數: 95
114-1緊急專案臨時助理人員--招考簡章02.pdf
上一篇文章: 114學年度第1學期「緊急特殊需求專案之特教學生助理人員」第7招甄選結果公告
上一頁
下一篇文章: 公告「基隆市暖暖國民小學114學年度第1學期 緊急特殊需求專案之特教學生助理人員 甄選簡章」
下一頁
學校簡介
校長室
教導處
總務處
會計室
人事室
導師室
幼兒園
家長專區